Flexsteel
Giunto Lamellare
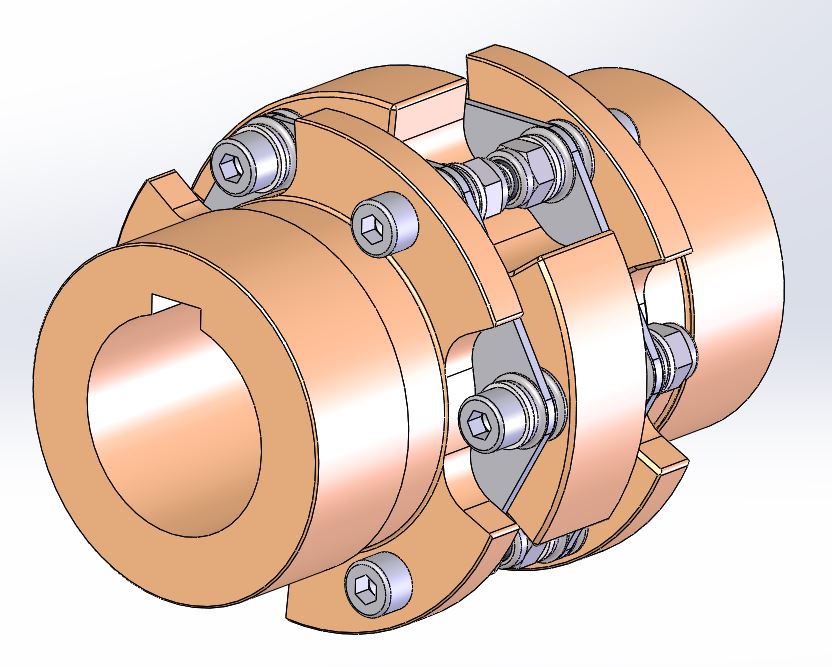
Flexsteel è un giunto a gioco zero che impiega come elemento di trasmissione un pacco di dischi in acciaio inossidabile, torsionalmente rigido, ma assialmente e angolarmente flessibile, per compensare disallineamenti fra due alberi.
Grazie alla nostra esperienza potrai scegliere fra una vasta gamma di forme costruttive:
- mozzi con foro e chiavetta
- con fissaggio a morsetto
- con calettatore
Il pacco singolo compensa disallineamenti angolari e assiali; il pacco doppio compensa disallineamenti angolari, radiali e assiali.
I vantaggi
- è un giunto a gioco zero, ad alta rigidità torsionale
- coppie fino a 130.000 Nm
- ha durata illimitata
- è esente da manutenzione
- può lavorare da -20°C fino ad alte temperature (+230°C)






